免费咨询热线

0571-852787786

YYVIP易游技术文档

ARTICLES

当前位置: 首页 > YYVIP易游技术文档

YYVIP易游化妆品企业注意!新原料注册备案新规征求意见中风险原料申报成本直降 50%

更新时间:2026-01-15点击次数:

  YYVIP易游·(中国有限公司)官方网站2025 年 12 月 26 日,国家药监局正式发布《化妆品新原料注册备案资料管理规定(修订草案征求意见稿)》(以下简称 “新规”),公开征求意见至 2026 年 1 月 25 日。此次修订以 “优化资料要求、支持原料创新” 为核心,在坚守安全底线的前提下,大幅简化申报流程、降低合规成本,为化妆品企业原料研发与市场布局释放重大政策红利。作为具备 CMA/CNAS 双资质的综合性检测机构,中科检测已率先完成新规技术适配,为企业提供 “检测 + 合规 + 申报” 全链条解决方案,助力企业抢占原料创新赛道先机。

  此次新规针对行业长期存在的 “申报周期长、检测成本高、流程繁琐” 等问题,从分类标准、检测要求、行政流程三方面实现突破性调整,企业可重点关注以下核心变化:

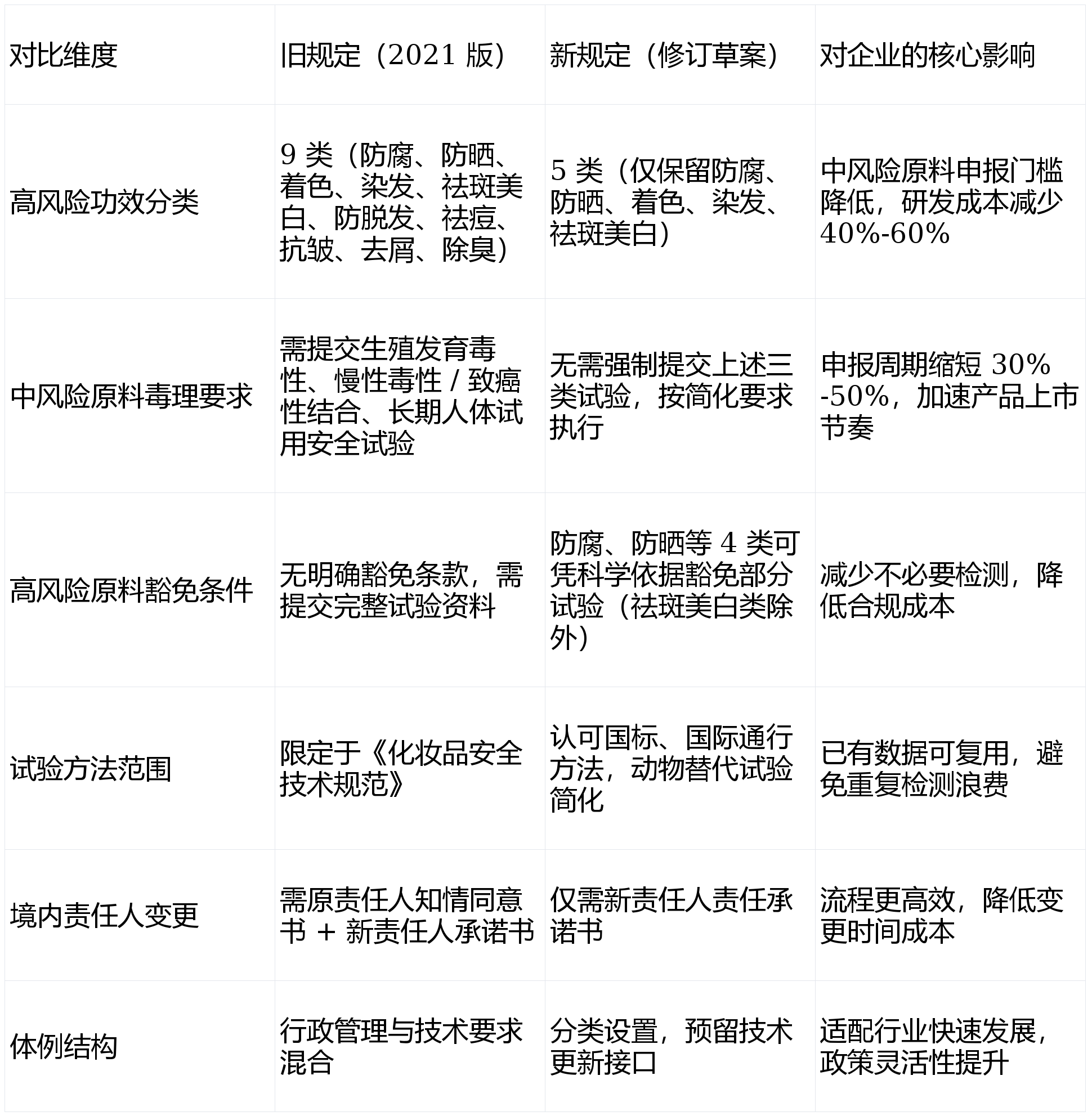
  旧规中将防腐、防晒、祛痘、抗皱等 9 类原料归为 “较高风险”,强制要求提交生殖发育毒性试验、长期人体试用安全试验等复杂项目,申报周期长达 6-12 个月。新规大幅精简高风险功效分类,仅保留防腐、防晒、着色、染发、祛斑美白 5 类,祛痘、去屑、抗皱(物理性除外)等原料正式归入中风险范畴,无需强制提交上述三类复杂试验资料,申报周期可缩短 30%-50%,检测成本直降 40%-60%。

  旧规对安全性试验方法限定严格,仅认可《化妆品安全技术规范》规定流程,企业此前通过国际标准(如 OECD、USP)或国内其他国标完成的检测数据无法直接使用,需重复检测造成资源浪费。新规明确打破这一限制,企业采用我国其他国家标准、国际通行方法的已有检测数据,在不影响安全评估结论的前提下可直接复用;同时扩大动物替代试验方法接受度,国际公认机构验证的替代方法无需额外提供 10 种已知毒性受试物数据,进一步降低企业研发与检测成本。

  针对企业反映强烈的境内责任人变更流程繁琐问题,新规取消原 “境内责任人知情同意书” 要求,企业仅需提交拟变更责任人的责任承诺书即可完成变更,流程办理时间从 15-20 个工作日压缩至 5-7 个工作日,效率提升 60% 以上。此外,新规创新性剥离行政管理与技术要求,单独设置技术要求章节并预留更新 “接口”,后续可根据行业技术发展动态快速调整,避免政策滞后性影响企业原料创新节奏。

  新规为原料创新 “松绑” 的同时,对检测数据的规范性、科学性提出更高要求。企业若想快速抢占政策红利窗口,需重点关注以下三大核心场景,提前做好合规布局:

  防腐、防晒等 5 类高风险原料虽可豁免部分毒理试验,但重金属、微生物限度、皮肤刺激性、残留溶剂等核心安全性检测仍是硬性要求,且数据需符合国标或国际通行方法标准。例如,防晒原料需额外完成紫外线吸收效率测试、光稳定性试验,祛斑美白原料需强化酪氨酸酶抑制活性检测,确保功效宣称合规。建议企业提前与检测机构联动,梳理核心检测项目清单,避免因数据不全影响申报。

  祛痘、抗皱等中风险原料需按新规简化后的要求完成毒理试验与功效验证(如仅需提交急性经口毒性、皮肤刺激性等基础项目),但需注意 “简化不等于降标”,检测数据仍需满足《化妆品安全技术规范》核心指标要求,且需由具备 CMA/CNAS 资质的实验室出具报告。建议企业优先选择熟悉新规要求的检测机构,确保检测流程与数据符合申报标准,避免因流程失误延误上市。

  植物提取物、肽类、纳米材料等新型原料,需覆盖纯度分析、稳定性测试、功效活性测定、安全性评价等全维度检测。由于新规认可非国标检测方法,企业需联合检测机构提前完成方法学验证,确保数据的准确性与合规性。建议企业在研发初期即引入检测机构参与,从原料筛选、配方优化到检测申报全程协同,提升创新效率。

  针对新规调整,中科检测整合十余年化妆品原料检测与合规服务经验,推出企业专属的 “安全 + 功效 + 合规” 一体化解决方案,覆盖从研发到申报的全流程需求:

  高风险原料:提供重金属、微生物限度、皮肤刺激性、生殖发育毒性、功效活性测定等全项目检测,严格遵循国标及国际通行方法,确保数据可直接用于注册备案;

  中风险原料:优化简化检测流程,聚焦核心必测项目,缩短检测周期、降低成本,同时提供数据合规性审核服务;

  创新原料:覆盖纯度分析、稳定性测试、方法学验证、安全性评价等全维度检测,助力企业突破技术壁垒。

  组建专业政策解读团队,为企业提供新规培训、原料分类判定、豁免条件评估等一对一咨询服务;

  提供申报资料审核服务,确保检测报告、试验数据与申报要求一致,提升申报通过率。

  服务范围涵盖保湿剂、植物提取物、肽类、纳米材料、防腐剂、防晒剂等 20 余类化妆品原料,无论企业是布局中风险原料简化申报,还是高风险原料创新研发,均可提供针对性解决方案。

  依托全国多区域实验室布局,实现试样快速接收、检测高效推进、报告及时交付,配合新规征求意见期的政策窗口期,助力企业率先完成原料申报,抢占市场先机。

  此次化妆品新原料注册备案新规的修订,是我国化妆品行业从 “产品创新” 向 “原料创新” 转型的关键信号,也是企业降低合规成本、加速创新布局的重要契机。中科检测将持续跟踪政策修订动态,以专业的检测技术、规范的数据报告与高效的服务响应,助力企业攻克合规难题,推动更多安全、高效的化妆品新原料走向市场。

  如需获取新规深度解读、原料分类判定或检测方案定制服务,可立即联系中科检测,我们将为您提供企业专属合规支持!返回搜狐,查看更多

扫码加微信

服务热线

0571-852787786

浙江省杭州市拱墅区环城北路165号汇金国际大厦

laicailaicai@163.com

Copyright © 2025-2030 YYVIP易游公司 版权所有 非商用版本    备案号:浙ICP备16025998号-1

sitemap.xml